![]() |
Revista Latinoamericana de Derechos Humanos Volumen 28 (1), I Semestre 2017 (ISSN: 1659-4304) URL: http://www.revistas.una.ac.cr/derechoshumanos Doi: http://dx.doi.org/10.15359/rldh.28-1.6 Páginas de la 147 a la 174 del documento impreso Recibido: 23/3/2017 · Aceptado: 5/6/2017 |
La simulación en el cumplimiento de las recomendaciones. El caso de la Comisión de Derechos Humanos del Estado de Puebla, México, 1993-2015
Simulation When Complying with Recommendations. The Case of the Human Rights Commission of the State of Puebla, Mexico, 1993-2015
Simulação em cumprir com as recomendações. O caso da Comissão de Direitos Humanos do Estado de Puebla, no México, 1993-2015
Oscar Nicasio Lagunes López1
Resumen
El presente artículo tiene como propósito general presentar los resultados obtenidos del análisis del desempeño institucional de la Comisión de Derechos Humanos del Estado de Puebla, México, periodo 1993-2015, en relación con la defensa y promoción de los derechos humanos en la entidad. En particular, se proporciona evidencia que muestra el proceso de simulación en el cumplimiento de las recomendaciones que emite la Comisión poblana, a pesar de que las resoluciones que envía a las autoridades públicas del Estado tienen por objeto restituir a las víctimas en el goce de sus derechos vulnerados. La evidencia fue obtenida mediante entrevistas a profundidad y el análisis de los datos de los informes de actividades de la Comisión poblana. Ello implica que las autoridades públicas y las de la Comisión generan una violación adicional: impedir la efectiva reparación del daño provocado a las víctimas por el propio Estado y la consecuente negación de su acceso a la justicia.
Palabras clave: Derechos humanos, simulación política, cumplimiento de las recomendaciones, Comisión de Derechos Humanos del Estado de Puebla, México.
Abstract
The general purpose of this article is to present the results obtained from the analysis of the institutional performance of the Human Rights Commission of the State of Puebla, Mexico, period 1993-2015, in relation with the defense and promotion of human rights in the entity. In particular, it provides evidence that shows the process of simulation when complying with the recommendations of the Commission of Puebla, in spite of the fact that the resolutions sent to the public authorities of the State are intended to reinstate the victims in the enjoyment of their violated rights. (The evidence was obtained through in-depth interviews and the analysis of data from the reports on the activities of the Commission of Puebla). This implies that the public authorities and those of the Commission generate an additional violation: preventing the effective reparation of the damage caused to the victims by the State itself, and the consequent denial of their access to justice.
Keywords: Human rights, political simulation, compliance with the recommendations, Human Rights Commission of the State of Puebla, Mexico.
Resumo
A finalidade desse artigo é apresentar os resultados obtidos a partir da análise do desempenho institucional da Comissão de Direitos Humanos do Estado de Puebla, no México, no período de 1993-2015, relacionado com a defesa e promoção dos direitos humanos dessa entidade. Em particular, ele fornece evidências, demonstrando um processo de simulação em cumprir com as recomendações emitidas pela Comissão poblana, embora as resoluções enviadas pelas autoridades do Estado têm como objetivo devolver as vítimas gozar dos seus direitos violados. (A evidência foi obtida através de entrevistas em profundidade e análise de relatórios de atividades da comissão poblana). Isto implica que as autoridades públicas e a Comissão geraram uma violação adicional: impedir a reparação efetiva dos problemas causados às vítimas pelo próprio Estado e a consequente negação de acesso à justiça.
Palavras-chave: Direitos Humanos, simulação política, cumprimento das recomendações, Comissão de Direitos Humanos do Estado de Puebla, México.
Introducción
Este artículo presenta los resultados obtenidos del análisis de los datos del desempeño de la Comisión de Derechos Humanos del Estado de Puebla, México, durante el periodo 1993-2015 y revisa el proceso de simulación del cumplimiento de dos recomendaciones emitidas por la Comisión (037/97 y 30/2009) por violaciones graves a los derechos humanos, para revisar en qué términos están redactadas y de qué modo fueron cumplidas por las autoridades públicas del estado de Puebla.
La metodología empleada es combinada, a saber, investigación cuantitativa consistente en el análisis estadístico de los datos proporcionados por la propia Comisión e investigación cualitativa realizada en términos de entrevistas a profundidad con algunos actores involucrados en la defensa de los derechos humanos en Puebla, de manera particular a personal del propio organismo. Se contrasta, además, la normatividad que rige a la comisión con sus prácticas institucionales, con el propósito de evidenciar las contradicciones entre la norma y la práctica institucional y con ello entender el proceso de control político que ejerce el Ejecutivo estatal sobre el Organismo Defensor Local.
El sistema ombudsman en México nace mediante la creación de la Comisión Nacional de los Derechos Humanos (CNDH), primero por Decreto Presidencial del 6 de junio de 1990, y posteriormente gracias al reconocimiento constitucional al introducirse el Apartado B al artículo 102 de Constitucional Federal. Esta reforma fue aprobada el 13 de diciembre de 1991 por la Cámara de Diputados del Congreso de la Unión y publicada el 28 de enero de 1992 en el Diario Oficial de la Federación (Ackerman, 2007). La CNDH y los Organismos Públicos de Derechos Humanos (OPDH) cuentan con un mecanismo para la restitución de los derechos humanos denominado recomendación. Este es el instrumento más fuerte para la reparación de los derechos humanos de las víctimas. Sin embargo, hasta hace poco tiempo las recomendaciones no habían sido abordadas como objeto de estudio en ningún trabajo de investigación. Esta investigación analiza el cumplimiento de las recomendaciones emitidas por la Comisión poblana da continuidad a la investigación iniciada con la Comisión Estatal de Derechos Humanos de Sonora (CEDHS) en el 2015 (Lagunes López, 2015).
Conceptos y perspectivas teóricas
El término “recomendación” es ambiguo si se consideran sus múltiples significados. En un sentido coloquial se refiere a un “encargo” o “súplica” que se le hace a alguien, es decir, se trata de una petición, solicitud o encomienda.2 En el lenguaje jurídico característico del derecho internacional público, la expresión hace referencia a un “pronunciamiento” del ombudsman en relación con la autoridad pública denunciada y al sujeto agraviado, para la restitución de los derechos humanos vulnerados de la víctima (IIDH, 2006). En el lenguaje del derecho interno, la recomendación es la resolución que emite el ombudsman después de concluir la investigación sobre una presunta violación a los derechos humanos (Venegas, 1988). Estas resoluciones son consideradas también como “verdaderas piezas de construcción jurídica equivalentes a las sentencias que emiten los tribunales judiciales, las cuales, para su emisión exigen un escrupuloso y detallado manejo de técnica jurídica, además de un sólido criterio ético que en su conjunto constituyen la base de los pronunciamientos que en ella se encuentren vertidos” (López Guerrero, 2007, pp. 231-232).
De acuerdo con Carbonell, la naturaleza no vinculatoria de las recomendaciones es un tópico que desagrada a más de la mitad de juristas tradicionales, puesto que para estos grupos es incomprensible que una autoridad emita “simples recomendaciones”, lo que es comparable a hacer meros “llamados a misa” sin ninguna consecuencia jurídica para la autoridad que las recibe. Sin embargo, las recomendaciones no podrían ser jamás vinculantes, porque la labor del ombudsman no se basa en la fuerza (coerción), sino en la autoridad moral que caracteriza a los regímenes democráticos como el nuestro. “La reprobación de la opinión pública puede tener efectos mayores incluso a los que tendría el imponer una sanción contra un determinado funcionario” (Carbonell, 2011, p. 94).
En esta misma línea teórica, Jorge Carpizo considera que la solidez jurídica o base jurídica de las recomendaciones, el seguimiento de estas y su publicidad explican su cumplimiento por parte de las autoridades públicas a las cuales se emiten. Lo anterior, porque una inadecuada fundamentación jurídica, aunada a la falta de seguimiento entorno a su cumplimiento y la no difusión pública conduce a que las autoridades rechacen las resoluciones o no las cumplan, porque no se sienten presionadas a hacerlo, debido a que su incumplimiento no trae consigo ninguna consecuencia legal o política (Carpizo, 2009).
Por su parte, Sonia Venegas considera que la independencia del ombudsman respecto del Poder Ejecutivo es fundamental para que la institución obtenga resultados eficaces en la defensa y promoción de los derechos humanos, pues, de lo contrario su desempeño será mediocre e ineficiente. Dicha independencia deberá verse reflejada no solo en los documentos normativos que regulan su actuar, sino particularmente en la práctica (Venegas, 1988). Es por ello que las recomendaciones emitidas tienen que ser autónomas y apartidistas, puesto que su finalidad es restablecer a las víctimas en el goce de sus derechos vulnerados (CNDH, 2003).
La Comisión y su autonomía
El sistema ombudsman en México fue creado el 6 de junio de 1990 cuando por decreto presidencial fue instituida la Comisión Nacional de Derechos Humanos (CNDH). Sin embargo, dicha institucionalidad solo alcanzaría el rango constitucional el 28 de enero de 1992, con la introducción del Aparatado B al artículo 102 de la Constitución Política de los Estados Unidos Mexicanos. Originalmente los Organismos Públicos de Derechos Humanos (OPDH) en México fueron creados como “organismos descentralizados” (Ackerman, 2007, pp. 119, 128-129). Esta situación fue cambiando paulatinamente, pues todavía en el 2011, diez comisiones seguían con dicho estatus (SER, 2011),3 a pesar de que el reconocimiento constitucional de la autonomía jurídica de los Organismos Públicos de Derechos Humanos en México había tenido lugar en 1999, con la reforma al Apartado B del Artículo 102 de la Constitución federal.
La Comisión de Derechos Humanos del Estado de Puebla (CDHEP) fue creada mediante la publicación de su Ley fundacional en el Periódico Oficial del Gobierno del Estado de Puebla el 18 de diciembre de 1992. En el artículo 2 de dicha Ley se le instituyó “como un organismo descentralizado, con personalidad jurídica y patrimonio propios que tiene como objeto esencial la protección, respeto, observancia, promoción, estudio y divulgación de los derechos humanos previstos por el orden jurídico nacional [cursivas añadidas]” (Congreso del Estado de Puebla, 1992). Sin embargo, la institución iniciaría funciones hasta el 6 de septiembre de 1993 (CDHEP, 1994, p. 1). El 25 de julio de 2011 se adecúo la Constitución Política del Estado de Puebla a la reforma del 10 de junio de 2011 de la Constitución federal en materia de derechos humanos. Con la modificación del artículo 142 de la Constitución Política del Estado Libre y Soberado de Puebla se otorgaría “autonomía” legal a la institución por primera vez en su historia: “La Comisión de Derechos Humanos del Estado de Puebla, es un organismo público autónomo, con personalidad jurídica y patrimonio propios. Estará dotado de autonomía operativa, de gestión, decisión y presupuestaria… [cursivas añadidas]” (Congreso del Estado de Puebla, 2011a). El reconocimiento de su autonomía jurídica también se incorporó en el artículo 2 de la Ley de la Comisión, tras ser reformada dicha normatividad y publicada en el Periódico Oficial del Gobierno del Estado de Puebla el 19 de mayo de 2014 (Congreso del Estado de Puebla, 2014b).
La autonomía de las Comisiones de Defensa de los Derechos Humanos implica que estas no sufrirán sujeción alguna por parte de las autoridades públicas que son objeto de vigilancia y constituye “un principio esencial para lograr la eficacia de sus funciones, el fortalecimiento institucional, y, por ende, su legitimidad y credibilidad ante la sociedad” (Álvarez, 2013, p. 76). No obstante, el artículo 15, fracción X, de la Ley de la CDHEP deja abierta la posibilidad de su control financiero al establecer que el presidente de la Comisión tiene la atribución de “elaborar el proyecto de presupuesto anual de egresos de la Comisión, presentarlo al Consejo Consultivo para su aprobación y remitirlo al Ejecutivo del Estado, para su inclusión [cursivas añadidas] en el presupuesto de egresos de la Entidad” (Congreso del Estado de Puebla, 2014b).4
A pesar de que la Ley de la Comisión no autoriza al Ejecutivo estatal recortar su presupuesto, en el año 2015 el Congreso del Estado de Puebla aprobó a la institución defensora un presupuesto de 21 millones 34 mil 470 pesos. Sin embargo, este monto fue reducido en 5 millones 430 mil 770 mil, punto 62 pesos, por lo que el Organismo solo obtuvo para este año un presupuesto de 15 millones, 603 mil, 699 punto 38 pesos, 25.82 por ciento menos del original. La comisión aduce que este recorte en su financiamiento se debió a “la situación económica que atravesó el país y el estado durante el año 2015, a consecuencia de la caída de los precios del petróleo” (CDHEP, 2016, p. 89).
Es importante resaltar que en el año 2015, la Comisión poblana fue la que menos porcentaje del presupuesto del gobierno estatal recibió en comparación con el porcentaje del gobierno estatal asignado a los 31 OPDH de los Estados, pues la legislatura local solo le autorizó el 0.03 por ciento de dicho presupuesto (Congreso del Estado de Puebla, 2014a).5 De hecho, su presupuesto anual ha ido reduciéndose a lo largo del periodo analizado, a tal grado que de 1994 a 2015 el porcentaje decreció 0.16 por ciento, puesto que en 1994 recibió el 0.19 por ciento y en el 2015 tan solo el 0.03 por ciento (Congreso del Estado de Puebla, 1993).6 Este indicador pone de manifiesto que el gobierno del Estado destina cada vez menos presupuesto a la defensa y promoción de los derechos humanos en la entidad poblana, lo cual revela la irrelevancia del tema para nuestras autoridades gubernamentales.
Por si fuera poco, la CDHEP no cuenta con instalaciones propias, pues el edificio que actualmente ocupa es del gobierno del Estado. Al iniciar su gestión el organismo rentaba un inmueble ubicado en la avenida 15 de mayo, n.o 2929-A del fraccionamiento Las Hadas. No obstante, el día 1 de enero de 2013, la Comisión fue trasladada a la Casa Agustín Arrieta, que es propiedad del gobierno del Estado, localizada en la avenida 5 poniente, número 339, en el centro de la ciudad poblana (CDHEP, 2013). El préstamo de un inmueble del gobierno y el recorte financiero que este realiza merman su autonomía y su propia legislación (Congreso del Estado de Puebla, 2014b, artículo 2), incluyendo la normatividad internacional, como los Principios de París (Asamblea General de las Naciones Unidas, 1991, Apartado B, N.o 2), que regulan a las institucionales nacionales de derechos humanos y a los OPDH.
Un factor adicional que afecta negativamente la autonomía de la Comisión es el control del proceso de elección del ombudsman local por el ejecutivo estatal y por los principales partidos políticos de mayoría en el Congreso del Estado. Esto puede constatarse en el perfil general de los presidentes de la Comisión poblana, pues algunos de ellos han desempeñado cargos públicos en el Poder Judicial del Estado (Shanik, 2011; Congreso del Estado de Puebla, 2011b).7 El control de la elección del ombudsman local por el Ejecutivo y por partidos de mayoría no es exclusivo de la Comisión poblana, pues es un patrón que se repite también en otros organismos defensores, como el de Veracruz y Sonora (Lagunes López, 2015; Zavaleta Betancourt, 2010). De acuerdo con Curiel Tejeda (2017), la autonomía de la Comisión “es formal y jurídica, pero ello no quiere decir que realmente sea autónoma, sobre todo en asuntos que directamente puedan afectar al gobernador en turno” (p. 1).
El proceso de intervención
Desde su creación el 18 de diciembre de 1992, la Comisión Poblana recibió el nombre de “Comisión Estatal de Defensa de los Derechos Humanos” (Congreso del Estado de Puebla, 1992, artículo 2). El nombre se modificaría con las aducidas reformas a la Constitución Local en el 2011 y la Ley de Comisión en el 2014 designándosele “Comisión de Derechos Humanos del Estado de Puebla” (Congreso del Estado de Puebla, 2011a, artículo 142; 2014b, artículo 2). Cabe resaltar que en el artículo 3 del Reglamento Interno de la Comisión se le describe como “un órgano de la sociedad y defensora de ésta” (Congreso del Estado de Puebla, 2014c). En el artículo 6 de este mismo documento normativo se definen los derechos humanos como “los atributos de toda persona inherentes a su dignidad, que el Estado está en el deber de promover, respetar, proteger y garantizar. En su aspecto positivo, son los que otorga la Constitución Política de los Estados Unidos Mexicanos y los que se recogen en tratados internacionales suscritos y ratificados por México”.
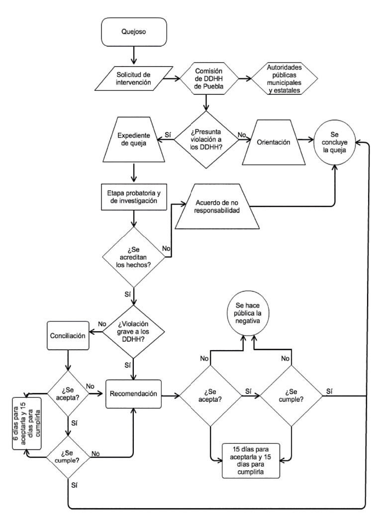
Entre las principales atribuciones de la Comisión poblana se encuentran recibir y tramitar quejas como consecuencia de presuntas violaciones a los derechos humanos; “conocer e investigar, a petición de parte o de oficio, presuntas violaciones de derechos humanos”; formular y emitir “recomendaciones públicas, autónomas, no vinculatorias” a las autoridades públicas, además de denuncias y quejas ante las autoridades competentes; buscar la conciliación entre las autoridades responsables y los quejosos, así como la “inmediata resolución del conflicto” (Congreso del Estado de Puebla, 2014b, Artículo 13, Fracciones I-V).8 De acuerdo con la Ley fundacional de la CDHEP de 1992, se establece que “la autoridad moral de la institución ... es por sí misma el fundamento propio de su eficacia” (Congreso del Estado de Puebla, 1992, Considerando).
Las quejas que podrá conocer la Comisión son aquellas imputables a autoridades del Estado y los municipios, a excepción del Poder Judicial, y solo podrá tener competencia dentro del territorio estatal (Congreso del Estado de Puebla, 2014c, artículo 11). No podrá conocer de “I. actos y resoluciones de organismos y autoridades electorales;/II. Resoluciones de carácter jurisdiccional… IV. Consultas formuladas por autoridades, particulares u otras entidades, sobre la interpretación de las disposiciones constitucionales y legales; … V. Actos u omisiones provenientes de la autoridad judicial del Estado” (Congreso del Estado de Puebla, 2014b, Artículo 14, Fracciones I-V). En el caso del presidente de la Comisión, la Ley señala que tiene, entre otras, la atribución de “rendir un informe anual al Congreso del Estado y al titular del Ejecutivo, sobre las actividades realizadas por la Comisión; dicho informe será difundido ampliamente para conocimiento de la sociedad” (Congreso del Estado de Puebla, 2014b, Artículo 15, Fracción V).
En su normatividad, la CDHEP especifica con claridad lo que debe entenderse por violaciones graves a los derechos humanos: “… violaciones a los derechos a la vida, a la integridad física o psíquica u otras que se consideren especialmente graves por el número de afectados o sus posibles consecuencias” (Congreso del Estado de Puebla, 2014c, Artículo 97), como sucede cuando se afectan los derechos de la “comunidad o [de los] grupos sociales” (Congreso del Estado de Puebla, 2014c, Artículo 48). Esta aclaración es importante, porque las recomendaciones que emite este organismo público autónomo deberán corresponder exclusivamente a violaciones graves a los derechos humanos, las violaciones no graves a los derechos humanos tendrán que ser restituidas mediante los instrumentos de la conciliación (o amigable composición), la resolución durante el procedimiento y el acuerdo de no responsabilidad.
El proceso de intervención de la institución defensora poblana da inicio con la “solicitud de intervención” que tiene lugar cuando un ciudadano o ciudadana acude a interponer una queja por una presunta violación a los derechos humanos; quienes acuden a la Comisión para solicitar su intervención son llamados por este Organismo “quejosos o denunciantes” (Congreso del Estado de Puebla, 2014b, Artículos 32 y 37). En caso de que la solicitud de intervención sea calificada como presunta violación a los derechos humanos, se apertura el expediente de la queja y con ello da comienzo el proceso de investigación para probar los hechos.9 Esta “sólo podrá presentarse dentro del plazo de un año, contado a partir de que se hubiera iniciado la ejecución de los hechos que se estimen violatorios o de que el quejoso hubiese tenido conocimiento de los mismos”. No habrá plazo para interponer quejas o denuncias ante la Comisión cuando se trate de violaciones graves a los derechos humanos, como lo son las “violaciones a los derechos a la vida, a la libertad y a la integridad física y psíquica de las personas o que atenten contra una comunidad o grupo social” (Congreso del Estado de Puebla, 2014b, Artículo 27).
La apertura de un expediente de queja tendrá lugar únicamente cuando esta sea calificada por la persona visitadora adjunta como una “presunta violación a los derechos humanos” y se le asignará un número. Esta persona visitadora procederá a ponerse en contacto con la autoridad implicada (Congreso del Estado de Puebla, 2014c, Artículo 70). Desde el momento de su recepción, la queja deberá ser calificada provisionalmente y ser remitida para su aprobación al titular de la Dirección de Quejas y Orientación.10 Las quejas también pueden ser calificadas como “orientación”, si no se refieren a violaciones a los derechos humanos; “remisión”, cuando es asunto de otra dependencia pública; “incompetencia”, para aquellos casos que caen fuera del ámbito competencial del organismo, “antecedente”, en el caso de “que se marque copia para conocimiento de la Comisión y no se solicite su intervención”, aunque se trate de violaciones a los derechos humanos (Congreso del Estado de Puebla, 2014c, Artículo 65, Fracciones I-V).
Ejemplo de lo anterior es que dicha institución no puede conocer de asuntos jurisdiccionales (revocar las sentencias de un juzgado), electorales (revocar las sentencias de los tribunales electorales), conflictos entre particulares o la violación del derecho humano a la información pública, cuya tutela corresponde a los institutos públicos autónomos de transparencia y acceso a la información pública. Las quejas que cumplan con “los requisitos legales o reglamentarios o sea ambigua o imprecisa, quedará pendiente de calificación” (Congreso del Estado de Puebla, 2014c, Artículo 69). Una vez admitida la queja, se hará del conocimiento de las autoridades implicadas, para que rindan un informe sobre los actos u omisiones que se les imputan en un plazo de 15 días naturales (Congreso del Estado de Puebla, 2014c, Artículo 76). La respuesta del ente público se comunicará al sujeto quejoso solo en los casos de que “exista contradicción evidente entre lo manifestado por el propio quejoso y la información de la autoridad”, que la autoridad requiera la presentación del quejoso para conciliar “el asunto materia de la queja” y en aquellos casos que lo considere pertinente “el visitador general” (Congreso del Estado de Puebla, 2014c, Artículo 81, Fracciones I-III).
De hallarse evidencias suficientes que prueben que las autoridades públicas señaladas en la queja fueron responsables de una o más violaciones a los derechos humanos de las víctimas, la Comisión emite una propuesta de Conciliación entre las autoridades públicas y los afectados solo si se trata de violaciones no graves a los derechos humanos. En el caso opuesto, la institución está obligada a emitir recomendaciones a las autoridades públicas que vulneraron gravemente los derechos humanos de los sujetos peticionarios (Congreso del Estado de Puebla, 2014c, Artículo 87). Si el desahogo de pruebas da como resultado la no culpabilidad de la autoridad pública, el Organismo Defensor deberá emitir un Acuerdo de No Responsabilidad. De acuerdo con la CDHEP, “la recomendación será pública y autónoma, no tendrá carácter imperativo para la autoridad o servidor público a los cuales se dirigirá” (Congreso del Estado de Puebla, 2014b, Artículo 46). En las recomendaciones, “se deberán señalar las medidas necesarias para una efectiva restitución de los afectados en sus derechos fundamentales, y en su caso, para la reparación de los daños y perjuicios que se hubiesen ocasionado” (Congreso del Estado de Puebla, 2014b, Artículo 44, párrafo 2).
Las autoridades tienen 6 días para aceptar una conciliación y 15 días para cumplirla; en caso de que no la cumplan, la comisión emitirá una recomendación. Las autoridades tendrán quince días para aceptar las recomendaciones y otros quince días para cumplirlas. Solo en casos especiales, la Comisión se reserva el derecho de otorgar prórroga a las autoridades públicas para que den cumplimiento a una recomendación. Si la autoridad no comunica la aceptación de una recomendación “dará lugar a que se interprete que fue aceptada”, lo que implica la obligación de cumplirla. “Se hará del conocimiento de la opinión pública” aquellas autoridades que no cumplan las recomendaciones (Congreso del Estado de Puebla, 2014b, Artículos 46-47). Las quejas pueden resolverse o concluirse por diferentes causas. La Comisión señala como causas de conclusión o resolución de las quejas recibidas la 1) incompetencia legal de la Comisión para conocer de la queja planteada, 2) la orientación jurídica, cuando no se trata de violaciones a los derechos humanos, 3) el desistimiento expreso del sujeto quejoso, 4) la falta de interés del sujeto quejoso en la continuación del procedimiento, 5) la acumulación de expedientes, 6) la resolución durante el trámite, 7) la conciliación 8) la falta de materia, 9) documento de no responsabilidad y 10) la recomendación (Congreso del Estado de Puebla, 2014b, Artículo 104, Fracciones I-X).
Desempeño institucional. ¿Eficiente?
De 1993 al 2015, la CDHEP ha recibido en total 203 mil 562 solicitudes de intervención. De este número, solo 34 mil 182 (16.79%) se abrieron como expedientes de quejas, por ser consideradas presuntas violaciones a los derechos humanos. El 96.51% de las quejas recibidas (32 mil 989) han sido actualmente concluidas por diversos motivos. De acuerdo con los datos proporcionados por la Comisión, el mecanismo favorito de conclusión de expedientes de quejas es la “resolución durante el procedimiento”, pues en términos porcentuales durante el periodo de estudio esta categoría representó el 36.04 por ciento de las quejas recibidas (Infomex Puebla, 2017b). En segundo lugar, la “no violación a los derechos humanos” con el 14.50%, en tercero, la “falta de interés del quejoso” con el 12.71% y, en cuarto lugar, el “desistimiento expreso” con el 7.91% de las quejas concluidas (Infomex, 2017c; 2017d). El resto de las quejas son resueltas por recomendación (el 3.32%), colaboración, no ratificación, antecedentes, incompetencia, gestión, archivo provisional, conciliación, acumulación, sin materia de queja, sin datos, documentos de no responsabilidad y falta de pretensión. A partir de septiembre de 1999, se suprimieron los acuerdos de no responsabilidad al considerarse inapropiados para concluir quejas, toda vez que implicaría exonerar a la autoridad de su responsabilidad, puesto que “si no puede demostrarse la culpabilidad de un funcionario público en la violación de un derecho humano, tampoco puede demostrarse su inocencia” (Anónimo, 2017, p. 1).

Figura 1. Proceso de intervención de la CDHEP. Elaboración propia con base en el Congreso del Estado de Puebla (2014b; 2014c).
En relación con el instrumento favorito de la Comisión poblana para concluir quejas, la resolución de la queja durante el procedimiento, los informes del organismo correspondientes a los años 1993-2002 enlistan las quejas concluidas mediante dicho mecanismo, se describe la materia de la queja, la autoridad responsable y la reparación de la falta, pero no mencionan si el sujeto peticionario estuvo satisfecho con la resolución de las autoridades y la Comisión. Los informes del 2003 al 2015 carecen de esta información, por lo que no puede saberse de qué manera fueron reparadas las violaciones a los derechos humanos mediante esta herramienta. La resolución mediante el proceso representa, sin duda, un instrumento opaco que esconde la posibilidad de desechar casos graves de violación. A pesar de ello, es el instrumento favorito de algunos organismos defensores para concluir las quejas (Lachenal et al., 2009). Al respecto, Bullen Navarro (2017), extitular de la Comisión poblana durante el periodo 2008-2011, considera que dicho mecanismo es el “más rápido para concluir quejas, pues se presiona a la autoridad para que dé respuestas inmediatas al quejoso, aunque en muchas ocasiones éstas no son favorables para las víctimas” (p. 1).
Los sujetos informes 1993-2011 plantean que los hechos violatorios a los derechos humanos comúnmente señalados en las recomendaciones fueron, en primer lugar, la privación a la libertad personal con 462 casos, en segundo, el maltrato, las lesiones y los golpes con 187 casos y, en tercero, el cobro indebido con 117 casos. En el orden subsecuente se ubican el incumplimiento de un deber con 114 casos, el no acceso al servicio público, 106 casos, la afectación de un inmueble, 87 casos, malos tratos, 80 casos, y la negación al derecho de petición con 60 casos (CDHEP, 2012). De acuerdo con los informes, durante los años 2012-2015, la principal violación a los derechos humanos señalada en las recomendaciones fue la vulneración a la seguridad jurídica. En el orden subsecuente, los derechos más vulnerados fueron la legalidad, la integridad y seguridad personal, la libertad, trato digno, vida, igualdad, accesibilidad, conservación del medio ambiente y no discriminación (CDHEP, 2013).
De lo anterior se desprende que durante el periodo 1993-2011 fueron señalados, en las recomendaciones, 564 casos; 46.50% por hechos violatorios que en estricto sentido no pertenecen a “violaciones graves de derechos humanos”, si se atiende la definición dada por el propio organismo defensor poblano del término en el artículo 97 de su Reglamento Interno (Congreso del Estado de Puebla, 2014c). Esto, sin contar los 525 casos de hechos violatorios contenidos en las recomendaciones emitidas en dicho periodo que aparecen con la categoría “otros hechos violatorios”. Esta clasificación impide saber si se trata de hechos graves o no graves a los derechos humanos. La privación de la libertad personal, el maltrato, lesiones y golpes son las únicas violaciones que pueden considerarse graves. En este periodo hubo 649 casos: el 50.50% de violaciones graves a los derechos humanos en las recomendaciones emitidas. Por otro lado, la autoridad que más recibió recomendaciones durante el periodo 1993-2015 fue la Procuraduría de Justicia del Estado. El Ejecutivo Estatal, la Secretaría de Gobierno y la Secretaría de la Contraloría General del Estado no recibieron ninguna recomendación.
Finalmente, cabe subrayar que los informes no dicen nada sobre las autoridades públicas que más violaron derechos humanos de acuerdos con las recomendaciones, sino solo las correspondientes a las quejas. En estas, las autoridades públicas que presuntamente más violaron derechos humanos fueron el Ministerio Público, la Dirección General de Centros de Readaptación Social, la Policía Ministerial, la Secretaría de Educación y las policías municipales (CDHEP, 2012, 2013).
El seguimiento de las recomendaciones
De acuerdo con Álvarez Icaza Longoria (2013), las recomendaciones constituyen, junto con las quejas, dos de las herramientas centrales de la labor que realizan los organismos defensores de derechos humanos. Estas instituciones disponen de un instrumento fundamental, cuya tarea es:
para defender a las víctimas y pronunciarse ante la convicción de la existencia de violaciones a los derechos humanos, para exigir respuesta ante los hechos (incluida la reparación del daño cuando ésta sea posible), señalar problemáticas estructurales, buscar la sanción correspondiente a quien resulte responsable, y sugerir transformaciones y políticas públicas en derechos humanos, entre otras cosas. (p. 102)
Por esta misma razón, el seguimiento de las recomendaciones es una de las acciones centrales del trabajo que realizan las Comisiones de Derechos Humanos en México, pues a través de esta actividad verifican que las autoridades públicas cumplan los acuerdos pactados con el fin de dar cumplimiento a las recomendaciones. La restitución de los derechos humanos vulnerados es la parte nuclear y la razón de ser de las recomendaciones y de los mecanismos de conclusión de quejas, por lo que una efectiva reparación de los derechos vulnerados de las víctimas deberá tomar en cuenta la entera satisfacción de las expectativas del público usuario (Faz Mora, 2008).
Sin embargo, ningún informe anual de actividades de la Comisión poblana contiene la descripción del modo en que fueron cumplidas las recomendaciones, lo cual representa una omisión sumamente grave, puesto que excluye la información más relevante de las recomendaciones que fueron cumplidas: la reparación de las violaciones a los derechos humanos de las víctimas por las autoridades públicas. Por otro lado, en relación con el seguimiento de las resoluciones, la mayoría de los informes no lo indican en su índice; el informe 1995-1996 omite hacer una síntesis del contenido de las recomendaciones emitidas, mientras que los informes del 2002 al 2007, 2014 y 2015 no especifican el estatus de cada recomendación turnada a la autoridad, sino que se proporciona el dato de manera general (Tabla 1). Finalmente, estos documentos tampoco hacen mención de las autoridades que han sido sancionadas a raíz del cumplimiento de las recomendaciones, ni el tipo de sanciones que les fueron aplicadas.
Tabla 1
El seguimiento de las recomendaciones en los informes de la CDH Puebla, 1993-2015

Nota: Elaboración propia con base en los informes de la CDHEP (1994-2015). *De septiembre a agosto del año respectivo.
De acuerdo con los datos proporcionados por la propia Comisión, el porcentaje de recomendaciones totalmente cumplidas por las autoridades públicas a las cuales fueron turnadas es muy alto. Al 31 de diciembre de 2016, se han cumplido totalmente 1099 recomendaciones, el 96.8 por ciento, de las 1, 135 que fueron emitidas en el periodo 1993-2015.11 Con estos datos podría pensarse que la institución responsable de promover y defender los derechos humanos de los poblanos es altamente eficiente. Sin embargo, el desempeño de un organismo debe medirse por la calidad de dichas resoluciones más que por la cantidad, toda vez que los números pueden manipularse. En este sentido, cabe cuestionar por qué razón no se considera como parte de los indicadores de conclusión de expedientes el nivel de satisfacción del público usuario que ha interpuesto quejas por presuntas violaciones a los derechos humanos. Lo anterior daría certidumbre y credibilidad a la calidad de las resoluciones del organismo, puesto que es la Comisión quien califica como totalmente cumplidas las recomendaciones y porque dicha institución es mediadora entre las autoridades del gobierno y la ciudadanía.
Recomendación 037/97
La resolución se envió al Procurador General de Justicia del Estado el 19 de diciembre de 1997. Quejoso: Carlos Villarruel García y otro. Fecha de aceptación de la queja: 30 de julio de 1997. Fecha de cumplimiento: a la primera recomendación: 23 de diciembre de 1997, a la segunda: 28 de abril de 1998, a la tercera recomendación: 26 de junio de 1998. En total las autoridades se tardaron 6 meses para dar “cumplimiento” a la recomendación. El asunto del que trata es la tortura de Carlos y Jorge López Figueroa por elementos de la Policía Judicial del Estado: Hugo Hernández Bautista y Marco Antonio Méndez, jefe de Grupo de la Policía Judicial y agente número 602 respectivamente, entre otros agentes. Los hechos fueron denunciados ante la Comisión Estatal de Defensa de los Derechos Humanos de Puebla el 27 de julio de 1997 por Norma Angélica Villarruel García, hermana del primero y esposa del segundo. Ambos ciudadanos fueron detenidos por el corporativo policiaco y puestos a disposición del agente del Ministerio Público, adscrito a la Dirección de Averiguaciones previas Zona Metropolitana Norte de Puebla. Los agentes policiales sometieron y torturaron a ambos ciudadanos con la finalidad de obtener su confesión por el delito de robo calificado.
La comisión admitió la queja el 30 de julio de ese mismo año, posteriormente solicitó un informe al procurador, quien lo rindió anexando copias certificadas de las constancias integrantes de la averiguación previa en las que se demostraba que las víctimas no presentaban lesiones físicas. Así lo informaron en dichos documentos el agente del Ministerio Público, el supervisor general para la Protección de Defensa de los Derechos Humanos de la Procuraduría General de Justicia del Estado y el médico legista de esa institución. Después de llevar a cabo el proceso de investigación y de realizar las diligencias correspondientes, la Comisión encontró evidencias suficientes para demostrar que hubo violación grave a los derechos humanos de las víctimas, consagrados en el artículo 22 de la Constitución Política de los Estados Unidos Mexicanos, la cual consistió en poner en riesgo la integridad física y psicológica de las víctimas al ser sometidas a tortura, como fue ampliamente demostrado por su representante social, el médico del Centro de Readaptación Social del Estado, un visitador de la Comisión dio fe pública de ello (CDHEP, 1997b).
Comprobada la violación grave de los derechos humanos, el Organismo realizó tres recomendaciones. Primera, que el procurador de Justicia del Estado “gire sus respetables instrucciones, a fin de que se inicie la averiguación previa correspondiente, con objeto de investigar sobre la posible comisión de algún delito o delitos por parte de los servidores públicos” (CDHEP, 1997b, p. 8) que participaron en la detención e investigación de las víctimas. Segunda, “se inicie el respectivo procedimiento administrativo de investigación, con objeto de determinar la responsabilidad en que incurrieron y, en su caso sancionarlos como corresponda”. En tercer lugar, “gire sus respetables instrucciones para que se inicie el expediente administrativo y la averiguación previa respectiva, a fin de investigar sobre la posible responsabilidad y comisión de algún delito por parte del médico legista”, adscrito a la Dirección de Servicios Periciales de la Procuraduría General de Justicia del Estado, el cual emitió el dictamen el 25 de julio de 1997 negando la existencia de lesiones físicas de los detenidos. La recomendación deberá cumplirse en un plazo de quince días y, aunque no es vinculante para las autoridades, dicho instrumento es fundamental para que “las sociedades democráticas y los Estados de Derecho” logren “su fortalecimiento a través de la legitimidad que con su cumplimiento adquieren autoridad y funcionarios ante la sociedad” (CDHEP, 1997b, p. 9).
Descripción del cumplimiento:
1. Con oficio SDH/4338, de fecha 23 de diciembre de 1997, suscrito por la autoridad responsable, con copia para el presidente de este organismo, al director Regional de Averiguaciones Previas y control de Procesos Metropolitana Sur, al director de Información, Análisis y Control de la Conducta Individual de la Procuraduría General de Justicia del Estado, mediante el cual comunica la aceptación de la presente recomendación, la instrucción para el inicio de la averiguación previa y procedimiento interno de investigación en contra de los servidores públicos que intervinieron en los hechos de la presente recomendación respectivamente. /2. Con oficio SDH/1777 y SDH/1442, de fecha 28 de abril de 1998, el supervisor General para la protección de los Derechos Humanos de la Procuraduría General de Justicia del Estado, informó y remitió constancias de la averiguación previas que se inició con motivo de los hechos denunciados ante este organismo. /3. Con oficio SDH/2626, de fecha 26 de junio de 1998, el supervisor general para la Protección de los Derechos Humanos de la Procuraduría General de Justicia del Estado remite copia de la resolución relativa al expediente administrativo 10/98, seguido en contra de los que intervinieron en los hechos de la presente recomendación (Infomex Puebla, 2017a, p. 3).
Como se aprecia en el detalle del cumplimiento de esta recomendación, la comisión se conforma con recibir oficios de que se inició la averiguación previa, el procedimiento administrativo en contra de los servidores públicos que torturaron a las víctimas de violación a sus derechos fundamentales, para dar por cumplida totalmente la resolución emitida al procurador de Justicia del Estado. Esta es la razón por la cual se cumple un alto porcentaje de recomendaciones que este organismo emite, pues están diseñadas para que alcancen ese estado desde el momento en que se reciben los oficios de que se iniciaron las acciones que sugiere la Comisión. Sin embargo, tales acciones no logran resarcir los derechos humanos de las personas afectadas; aún más, la respuesta de las autoridades no explicita si, en este caso, fueron sancionados administrativa o penalmente los agentes judiciales y el médico legista, ni el tipo de sanciones que les fueron aplicadas, si fuera el caso.
Recomendación 30/2009
Recomendación dirigida al presidente municipal de Acatlán de Osorio, Puebla, el 29 de mayo de 2009. Derechos violados: abuso de autoridad, violación a principio de legalidad y seguridad jurídica y la vida. Queja iniciada de oficio el 14 de octubre de 2008, mediante la que se dio a conocer una nota informativa publicada en esta misma fecha en el Periódico Digital “La Primera de Puebla”, sobre el asesinato de un joven de 14 años de nombre Emmanuel Román Reyes por policías de la región de Acatlán. De acuerdo con esta nota periodística, un grupo de jóvenes fue interceptado por elementos de la policía municipal de Acatlán de Osorio, la madruga del domingo después de salir de un baile público en el Rancho Sandía ubicado en la población de Nuevos Horizontes del municipio de Acatlán de Osorio. El agente Dimas Pérez Morales accionó accidentalmente su escopeta de cargo hiriendo por la espalda a Emmanuel, por lo que procedieron a trasladarlo al Hospital General de aquel municipio donde perdió la vida el día martes. Entre los agentes también se encontraban Alejandro Avilés Martínez, Víctor Manuel Moran Guzmán y el comandante Armando de Silvio Serna Noriega, identificado por los agraviados. Después de hacerles una revisión de rutina, los policías ordenaron que se retiraran del lugar, si es que no querían ser detenidos también (CDHEP, 2009a).
Como resultado de la averiguación previa por el delito cometido en contra del joven que perdió la vida, se inició procedimiento penal en contra del agente Dimas por probable homicidio calificado de quien en vida llevara el nombre de Emmanuel Román Reyes. Al confirmarse el delito de homicidio calificado, se le decretó al agente el Auto de Formal Prisión o Preventiva el 18 de octubre de 2008 (CDHEP, 2009b, p. 23). Por otro lado, la Comisión encontró que los policías, particularmente el agente Dimas, cometieron abuso de autoridad, violación del principio de legalidad y seguridad jurídica, toda vez que hicieron uso de la fuerza más allá de la legalidad, detuvieron a los agraviados sin una orden de detención, como lo señala la Constitución, y se vulneró “el bien jurídicamente tutelado y que en la especie es la vida” (CDHEP, 2009b, p. 28).
El policía inculpado adujo en su declaración ministerial que “para ser policía municipal no recibió curso de capacitación alguno” (CDHEP, 2009b, p. 29). Esta afirmación, a criterio de la Comisión, pone en evidencia que algunos elementos policiacos no cuentan con la capacitación y la formación básica necesaria que requiere el cargo para velar por la seguridad pública y cumplir sus funciones en estricto apego a la legalidad, salvaguardando siempre los derechos humanos de los ciudadanos. El Organismo Defensor realizó dos recomendaciones al edil de Acatlán de Osorio. La primera, que “emita una circular al Director de Seguridad Pública y Tránsito Municipal de Acatlán de Osorio Puebla, a efecto de que instruya a los servidores públicos a su cargo, para que sujeten su actuar a la Constitución Política de los Estados Unidos Mexicanos y a las leyes que de ella emanan…”. La segunda, se den cursos para capacitar a los elementos policiacos de su municipio, para que empleen de manera adecuada sus armas de cargo, “preserven la vida e integridad de las personas y les permitan el libre ejercicio de sus derechos” (CDHEP, 2009b, p. 30).
Descripción del cumplimiento:
1. La autoridad responsable emitió la circular número MAP.07-09, al director de Seguridad Pública y Tránsito Municipal de Acatlán de Osorio, Puebla, a efecto de que sujetara su actuar a los lineamientos establecidos en la Constitución Política de los Estados Unidos Mexicanos, respetando la misma y las leyes que de ella emanen. /2. El director de Seguridad Pública y Tránsito Municipal de Acatlán de Osorio, Puebla, mediante escrito de fecha 13 de julio de 2009, solicitó al Instructor del Consejo de Seguridad Pública del Estado de Puebla, su apoyo para capacitar a los elementos de la policía a su cargo, capacitación que daría inicio en esa misma fecha, con una duración de cuatro semanas y una asistencia de 17 elementos de la Policía Municipal de Acatlán de Osorio, Puebla. (Infomex Puebla, 2017a, p. 3)
En cuanto a la descripción del cumplimiento de las dos recomendaciones sugeridas por la Comisión, las autoridades responsables dan cuenta de que fueron acatadas. Sin embargo, dichas recomendaciones buscan la prevención futura de la violación cometida por los agentes policiacos, mas no la reparación de los derechos que fueron vulnerados. Esto se deduce del hecho de que el organismo no solicita averiguación previa por el delito descrito ni el inicio del proceso administrativo de los policías que detuvieron arbitrariamente a las víctimas, a pesar de haber probado que los agentes judiciales cometieron abuso de autoridad y violaron el principio de legalidad y seguridad jurídica, todas ellas faltas sancionables de acuerdo con la normatividad establecida, que llevarían a la inhabilitación de sus cargos y la indemnización económica a los deudos del joven finado. Solo se da cuenta del delito del agente Dimas por homicidio calificado y la declaración de Auto de Formal Prisión o Preventiva.
Las dos recomendaciones se quedaron a nivel de realizar investigaciones para considerarse cumplidas, pero no toman en cuenta los resultados positivos de estas mismas como parte fundamental para la reparación efectiva los derechos vulnerados. Como bien subraya Arrambide González (2017), “la autoridad le gira el oficio a la comisión estatal, diciéndole que se inició la averiguación previa o ahora la carpeta de investigación y con eso se da cumplido el punto, o sea no hay un seguimiento hasta que se llega a la sanción, esa es una estrategia que utilizan mucho los organismos públicos” (p. 2).
A manera de conclusión
La Comisión carece de autonomía para realizar de manera efectiva su trabajo. Ante esta situación, se requiere que se ciudadanice el proceso de elección del ombudsman y de su consejo consultivo, es decir, que los sujetos candidatos a estos cargos sean propuestos por organizaciones de la sociedad civil defensoras de derechos humanos altamente calificadas y socialmente reconocidas.
Por otro lado, para evitar el control financiero del organismo, urge colocar candados a su legislación, particularmente a la fracción X del artículo 15 de la Ley de la Comisión, para que el Ejecutivo no pueda reducirle el monto del presupuesto autorizado en la Ley de Egresos del Estado. La propuesta es que a la Comisión poblana se le asigne, por lo menos, el 0.11 por ciento del presupuesto de egresos del gobierno del Estado, pues es el porcentaje promedio anual que el organismo recibió durante todo el periodo de gestión analizado (1993-2015). El porcentaje del 0.03 que actualmente (año 2015) se le ha autorizado indica el poco interés que tiene la promoción y defensa de los derechos humanos para el gobierno de la entidad, lo que afecta sustancialmente su autonomía e independencia. También en pro de lo anterior, es indispensable que la Comisión sea propietaria del inmueble en el que actualmente presta sus servicios, para ello el gobierno del Estado debe donárselo en vez de dárselo en préstamo.
El alto porcentaje de conclusión de quejas no permite evaluar objetivamente la eficacia de la Comisión, puesto que todos los instrumentos de conclusión de quejas adolecen de un indicador fundamental para calificar la efectividad de dichos mecanismos: el nivel de satisfacción de las víctimas. El organismo defensor no toma en cuenta este indicador para dar conclusión a los expedientes de quejas, por lo que carece de legitimidad y credibilidad.
A pesar de que las recomendaciones tienen la característica de ser públicas, la Comisión poblana no hace público el modo en que estas fueron cumplidas por las autoridades estatales y municipales. Esta práctica de la institución defensora es opaca y evidencia que otorga más importancia al instrumento que a la finalidad de este, a saber, la reparación de las violaciones a los derechos humanos de las víctimas. Dado que esto último es la razón de ser de las recomendaciones, dicha información habrá de integrarse en la síntesis de las recomendaciones que la Comisión publica en sus informes y en su página electrónica.
La primera recomendación fue cumplida en un plazo de seis meses y la segunda en un periodo de mes y medio. Ello implica que los tiempos máximos de prórroga no están definidos. Por otro lado, se observa la existencia de asimetría entre la falta y la sanción. Es más, en las recomendaciones analizadas no existen sanciones que reparen las violaciones a los derechos humanos. De lo anterior, se deduce que las resoluciones que emite la Comisión no generan cambios en las conductas que denigran la dignidad humana por parte de las autoridades públicas en la entidad poblana, toda vez que su incumplimiento no trae consigo ninguna sanción.
Y puesto que el cumplimiento de las recomendaciones no es sinónimo de restablecimiento de las víctimas en sus derechos fundamentales vulnerados, es importante que las recomendaciones adquieran el carácter vinculante para que las autoridades estén obligadas por ley a cumplirlas y que únicamente se den por cumplidas aquellas recomendaciones que logren reparar los derechos humanos de las personas afectadas. Para ello, se requiere cambiar el estilo de la redacción de las recomendaciones, ya que permite que estas se cumplan desde el momento en que la autoridad pública turna oficios de haber acatado la acción sugerida por la Comisión. Sin embargo, la estrategia empleada por la institución para calificar las recomendaciones como “cumplidas” obstaculiza a las víctimas el acceso a la justicia, lo cual constituye una violación adicional cometida por el propio organismo defensor.
Referencias
Ackerman, J. M. (2007). Organismos autónomos y democracia: El caso de México (2da. ed.) México: Siglo XXI, Instituto de Investigaciones Jurídicas-UNAM.
Álvarez Icaza Longoria, E. (2013). Situación de los Organismos Públicos de Derechos Humanos de las entidades federativas. En J. A. Ibáñez Gutiérrez y S. Salcedo González (Coords.), Ombudsman: Asignatura pendiente en México (pp. 67-119). México: Universidad Iberoamericana.
Asamblea General de las Naciones Unidas. (1991). Principios de París o Principios Relativos al Estatuto y Funcionamiento de las Instituciones Nacionales de Protección y Promoción de los Derechos Humanos. Recuperado de http://hrlibrary.umn.edu/instree/Sparisprinciples.pdf.
Carbonell, M. (2011). Los derechos fundamentales en México (4a ed.). México: UNAM, Editorial Porrúa, CNDH.
Carpizo, J. (2009). El sistema nacional no-jurisdiccional de defensa de los derechos humanos en México: Algunas preocupaciones. Anuario de Derechos Humanos. Nueva Época, 10, 83-129.
CDHEP. (1994). Primer informe anual de actividades 1993-1994. Puebla: Comisión Estatal de Defensa de los Derechos Humanos Puebla.
CDHEP. (1995). Segundo informe anual de actividades 1994-1995. Puebla: Comisión Estatal de Defensa de los Derechos Humanos Puebla.
CDHEP. (1996). Tercer informe anual de actividades 1995-1996. Puebla: Comisión Estatal de Defensa de los Derechos Humanos Puebla.
CDHEP. (1997a). IV Informe Anual de Actividades 1996-1997. Puebla: Comisión Estatal de Defensa de los Derechos Humanos Puebla.
CDHEP. (1997b) Recomendación número: 037/97. Expediente: 824/97-C/Q. Recuperado de www.cdhpuebla.org.mx/pdf/Rec/97/37-1997.pdf.
CDHEP. (1998). V Informe Anual de Actividades 1997-1998. Puebla: Comisión Estatal de Defensa de los Derechos Humanos Puebla.
CDHEP. (1999). VI Informe Anual de Actividades 1998-1999. Puebla. Comisión Estatal de Defensa de los Derechos Humanos Puebla.
CDHEP. (2000). VII Informe anual de actividades 1999-2000. Puebla: Comisión de Derechos Humanos del Estado de Puebla.
CDHEP. (2001). VIII Informe anual de actividades 2000-2001. Puebla: Comisión de Derechos Humanos del Estado de Puebla.
CDHEP. (2002). Noveno Informe anual de actividades. Septiembre 2001-agosto 2002. Puebla: Comisión de Derechos Humanos del Estado de Puebla.
CDHEP. (2003). X informe anual de actividades de la Comisión. Agosto 2002-septiembre 2003. Puebla: Comisión de Derechos Humanos del Estado de Puebla.
CNDH. (2003). Manual de Derechos Humanos: Conceptos elementales y consejos prácticos. México: Comisión Nacional de los Derechos Humanos, Cadenas Humanas. Recuperado de http://www.cdhmorelos.org.mx/biblioteca/DH_4.pdf.
CDHEP.(2004). XI informe anual de actividades de la Comisión. Septiembre 2003-agosto 2004. Puebla: Comisión de Derechos Humanos del Estado de Puebla.
CDHEP. (2005). XII informe anual de actividades. Septiembre 2004-agosto 2005. Puebla: Comisión de Derechos Humanos del Estado de Puebla.
CDHEP. (2006). XIII. Informe anual de actividades de la Comisión. Septiembre 2005-agosto 2006. Puebla: Comisión de Derechos Humanos del Estado de Puebla.
CDHEP. (2007). XIV Informe anual de actividades. Septiembre 2006-agosto 2007. Puebla: Comisión de Derechos Humanos del Estado de Puebla.
CDHEP. (2008). 15 Informe anual de actividades de la Comisión de Derechos Humanos del Estado de Puebla 2007-2008. Puebla: Comisión de Derechos Humanos del Estado de Puebla.
CDHEP. (2009a).16 informe anual 2008-2009. Puebla: Comisión de Derechos Humanos del Estado de Puebla.
CDHEP. (2009b). Recomendación Número 30/2009. Expediente: 10243/2008-I. Recuperado de www.cdhpuebla.org.mx/pdf/Rec/09/30-2009.pdf.
CDHEP. (2012). Informe anual de actividades septiembre 2010-agosto 2011 y anexo septiembre-diciembre 2011. Puebla: Comisión de Derechos Humanos del Estado de Puebla.
CDHEP. (2013). Informe anual de actividades 2012. Puebla: Comisión de Derechos Humanos del Estado de Puebla.
CDHEP. (2014). Informe anual de actividades 2013. Puebla: Comisión de Derechos Humanos del Estado de Puebla.
CDHEP. (2015). Informe anual de actividades 2014. Puebla: Comisión de Derechos Humanos del Estado de Puebla.
CDHEP. (2016). Informe anual de actividades 2015. Puebla: Comisión de Derechos Humanos del Estado de Puebla.
Congreso del Estado de Puebla. (1992). Ley que crea la Comisión Estatal de Defensa de los Derechos Humanos. Publicada en el Periódico Oficial, Tomo CCXLVII, N.o 49, Segunda Sección, del 18 de diciembre de 1992. México. Recuperado de http://transparencia.cdhpuebla.org.mx/index.php/articulo-11/4-articulo-i.
Congreso del Estado de Puebla. (1993). Decreto del H. Congreso del Estado, que aprueba la Ley de Egresos del Estado de Puebla, para el Ejercicio Fiscal de 1994. Publicado en el Periódico Oficial, Tomo CCXLIX, N.o 52, Segunda Sección, del 28 de diciembre de 1993. México.
Congreso del Estado de Puebla. (2011a). Constitución Política del Estado Libre y Soberano de Puebla. Reforma publicada en el Periódico Oficial, Tomo CDXXXV, N.o 11, Séptima Sección, del 25 de julio de 2011. México. Recuperado de http://www.cdhpuebla.org.mx/transparencia/images/fraccionI/Periodico_Oficial_Estado_AutonomiaCDHEP.pdf.
Congreso del Estado de Puebla. (2011b). Segundo periodo ordinario de sesiones, versión estenográfica. Viernes 15 de julio.
Congreso del Estado de Puebla. (2014a). Decreto del Honorable Congreso del Estado, que expide la Ley de Egresos del Estado de Puebla, para el Ejercicio Fiscal 2015. Publicado en el Periódico Oficial del Estado de Puebla, Tomo CDLXXVI, N.o 13, Segunda Sección, del 17 de diciembre de 2014. México. Recuperado de http://www.ordenjuridico.gob.mx/Documentos/Estatal/Puebla/wo96753.pdf.
Congreso del Estado de Puebla. (2014b). Ley de la Comisión de Derechos Humanos del Estado de Puebla. Reforma publicada en el Periódico Oficial del 19 de mayo de 2014. Recuperado de http://atlixco.gob.mx/atlixco/transparencia/2014/marco-normativo/LeydelaComisióndeDerechosHumanosdelEstadodePuebla.pdf
Congreso del Estado de Puebla. (2014c). Reglamento interno de la Comisión de Derechos Humanos del Estado de Puebla. Reforma publicada en el Periódico Oficial, Tomo CDLXVI, N.o 11, Segunda Sección, del 28 de febrero de 2014. México. Recuperado de http://transparencia.cdhpuebla.org.mx/index.php/articulo-11/4-articulo-i.
Faz Mora, M. (2008). Evaluación integral de la estructura y desempeño de Comisión Estatal de Derechos Humanos (CEDH) de San Luis Potosí bajo parámetros internacionales (Tesis de maestría). FLACSO, Distrito Federal, México. Recuperado de http://bibdigital.flacso.edu.mx:8080/dspace/bitstream/handle/123456789/751/Faz_M.pdf?sequence=1
IIDH. (2006). La figura del ombudsman. Guía de acompañamiento a los pueblos indígenas como usuarios. San José de Costa Rica: Instituto Interamericano de Derechos Humanos. Recuperado de http://www.corteidh.or.cr/tablas/22612.pdf
Infomex Puebla. (2017a). Respuesta a solicitud de información pública, folio infomex N.o 00093817, Oficio CDH/DPIT/048/2017, del 7 de marzo de 2017.
Infomex Puebla. (2017b). Respuesta a solicitud de información pública, folio infomex N.o 00700616, del 19 de diciembre de 2016.
Infomex Puebla. (2017c). Respuesta a solicitud de información pública, folio Infomex N.o 00093517, Oficio N.o CDH/DPIT/029/2017, del 7 de marzo de 2017.
Infomex Puebla. (2017d). Respuesta a solicitud de información pública, folio Infomex N.o 00093617, Oficio N.o CDH/DPIT/035/2017, del 7 de marzo de 2017.
Lachenal, C., Martínez, J. C. y Moguel, M. (2009). Los organismos públicos de derechos humanos en México. Nuevas instituciones, viejas prácticas. México: Fundar, Centro de Análisis e Investigación.
Lagunes López, O. N. (2015). El cumplimiento de las recomendaciones. ¿Negociación política o fuerza moral? El caso de la gestión de la Comisión Estatal de Derechos Humanos de Sonora, 1992-2012 (Tesis de doctorado). El Colegio de Sonora, Hermosillo, México.
López Guerrero, L. G. (2007). La defensa de los derechos humanos en México. Respuesta a John Ackerman. Cuestiones Constitucionales 16, 205-251. Recuperado de http://www.scielo.org.mx/pdf/cconst/n16/n16a7.pdf.
SER (2011). Informe de México: Avances y desafíos en materia de derechos humanos. México: Secretaría de Relaciones Exteriores, Dirección General de Derechos Humanos y Democracia. Recuperado de https://www.upr-info.org/followup/assessments/session17/mexico/Mexico-InformHR.pdf.
Shanik, D. (15 de julio de 2011). Jorge Ramón Díaz nuevo magistrado del TSJ Puebla. Puebla Online. Recuperado de http://www.pueblaonline.com.mx/index.php?option=com_k2&view=item&id=15194:jorge-ramón-d%C3%ADaz-nuevo-magistrado-del-tribunal-superior-de-justicia-de-puebla&Itemid=127.
Venegas, S. (1988). Origen y devenir del ombudsman. ¿Una institución encomiable? México: Universidad Autónoma de México.
Zavaleta Betancourt, A. (2010). Los derechos humanos en Veracruz (1991-2006). En A. J. Olvera (Coord.), La democratización frustrada. Limitaciones institucionales y colonización de la política de las instituciones garantes de derechos y de participación ciudadana en México (pp. 407-446). México: CIESAS, UV.
1 Mexicano. Doctor en Ciencias Sociales (año 2015) por el Colegio de Sonora, México. Profesor investigador en la Facultad de Derecho y Ciencias Sociales de la Benemérita Universidad Autónoma de Puebla. Miembro del Sistema Nacional de Investigadores (SNI). Premio reciente: Mención Honorífica en la Categoría de Tesis de Doctorado por el quinto lugar en el Concurso Nacional de Estudios Políticos y Sociales organizado por el Consejo Estatal Electoral de Nuevo León, México. Título de la tesis premiada: El cumplimiento de las recomendaciones. ¿Negociación política o fuerza moral? El caso de la gestión de la Comisión Estatal de Derechos Humanos de Sonora, 1992-2012.
2 Este es el sentido que otorga al término “recomendación” el Diccionario de la Real Academia Española de la Lengua.
3 “Chihuahua, Colima, Nuevo León, Oaxaca, Puebla, Querétaro, Quintana roo, Sinaloa, Veracruz y Zacatecas”.
4 A excepción de la ley de la Comisión de Derechos Humanos del Estado de México (CODHEM) (artículo 11) que establece una restricción al Ejecutivo del Estado para recortar el presupuesto autorizado al organismo, este lapsus normativo es común en las leyes fundacionales de los OPDH del país, lo que los hace proclives al sometimiento presupuestal (recortes presupuestales) por parte del Ejecutivo, tanto en el ámbito Federal como en el Estatal.
5 Desde el 2012, es posible que ya desde antes, la Comisión poblana es la que menos porcentaje del presupuesto de egresos del gobierno estatal recibe en relación con las otras comisiones defensoras del país.
6 En el periodo 1994-2015, el promedio anual del presupuesto del gobierno del Estado asignado a la Comisión poblana fue del 0.11 por ciento.
7 Por ejemplo, el licenciado León Dumit Espinal fue magistrado en el Supremo Tribunal de Justicia del Estado de Puebla antes y después de su gestión (28/07/1993-27/07/1996) como presidente de la Comisión poblana; el licenciado Jorge Ramón Morales Díaz (28/07/2002-27/07/2005) se desempeñó en varios cargos de poder Judicial y con posteridad al cargo de ombudsman fue nombrado magistrado del Poder Judicial de Justicia del Estado. Estos casos ponen en evidencia que la presidencia de la Comisión poblana han sido ocupada por personas afines al sujeto gobernador del Estado, puesto que los magistrados y magistradas de dicho Tribunal son propuestos en ternas al Congreso por el propio Ejecutivo estatal
8 Solo 16 de 32 leyes fundacionales de los OPDH mexicanos establecen que las recomendaciones que estos emiten deben ser autónomas: Baja California Sur, Campeche, Chihuahua, Distrito Federal (ahora Ciudad de México), Colima, Jalisco, Morelos, Oaxaca, Puebla, Quintana Roo, Sinaloa, Sonora, Tabasco, Tamaulipas, Tlaxcala y Veracruz. A pesar de estar sometidos al Ejecutivo y a un fuerte control presupuestal, aunado a la falta de democratización del nombramiento del ombudsman, ¿pueden ser autónomas las recomendaciones si carecen de autonomía las Comisiones?
9 En el informe de actividades 2013, la Comisión define la queja “como aquellas solicitudes de intervención que después de haber sido sometidas a un análisis lógico-jurídico de los visitadores/as generales, representan probables transgresiones a los derechos humanos de las personas, y que en el ámbito de la competencia legal de este organismo, son cometidas por acciones u omisiones provenientes de autoridades locales de naturaleza administrativa, o de cualquier otro servidor público, con excepción del Poder Judicial del Estado” (CDHEP, 2014. p. 41).
10 La Comisión da un doble sentido el término “queja”. En su primer significado, se refiere a las solicitudes de intervención que todavía no son calificadas. En su segunda acepción, se hace alusión a las orientaciones calificadas como quejas, es decir, como presuntas violaciones a los derechos humanos.
11 En toda la historia de la CDH de Puebla, las autoridades no aceptaron en total 14 recomendaciones: 1 en 1994, 2 en 1996, 1 en 1998, 1 en el 2003, 2 en el 2004, 1 en el 2006, 3 en el 2008 y 3 en el 2015.
